
根服务器主要用来管理互联网的主目录,全世界IPv4根服务器只有13台(这13台IPv4根域名服务器名字分别为“A”至“M”),1个为主根服务器在美国。其余12个均为辅根服务器,其中9个在美国,欧洲2个,位于英国和瑞典,亚洲1个位于日本。
在与现有IPv4根服务器体系架构充分兼容基础上,中国主导“雪人计划”于2016年在全球16个国家完成25台IPv6根服务器架设,事实上形成了13台原有根加25台IPv6根的新格局,为建立多边、民主、透明的国际互联网治理体系打下坚实基础。中国部署了其中的4台,由1台主根服务器和3台辅根服务器组成,打破了中国过去没有根服务器的困境。
根域名服务器是架构因特网所必须的基础设施。在国外,许多计算机科学家将根域名服务器称作“真理”(TRUTH),足见其重要性。换句话说——攻击整个因特网最有力、最直接,也是最致命的方法恐怕就是攻击根域名服务器了。
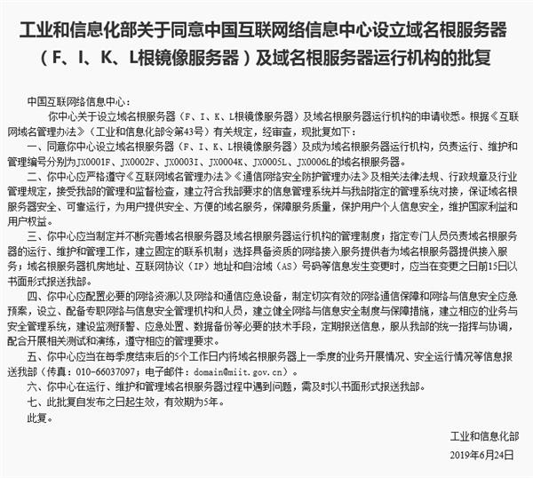
网民都知道域名这件事,但不是所有人都知道WWW互联网域名解析需要根服务器,日前工信部批复设立中国根服务器管理机构,将管理F、I、K、L根镜像服务器。
根据工信部的公告,工信部同意中国互联网络信息中心设立域名根服务器(F、I、K、L根镜像服务器)及域名根服务器运行机构,负责运行、维护和管理编号分别为JX0001F、JX0002F、JX0003I、JX0004K、JX0005L、JX0006L的域名根服务器。
工信部要求,中国互联网络信息中心应严格遵守《互联网域名管理办法》《通信网络安全防护管理办法》及相关法律法规、行政规章及行业管理规定,接受我部的管理和监督检查,建立符合我部要求的信息管理系统并与我部指定的管理系统对接,保证域名根服务器安全、可靠运行,为用户提供安全、方便的域名服务,保障服务质量,保护用户个人信息安全,维护国家利益和用户权益。
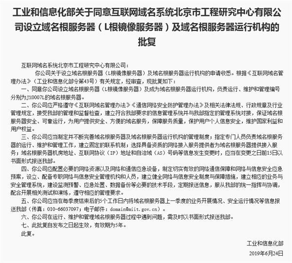
除了中国互联网络信息中心的根域名服务器之外,工信部还批复了北京市工程研究中心有限公司设立域名根服务器(L根镜像服务器)及域名根服务器运行机构的申请,后者将负责运行、维护和管理编号分别为JX0007L的域名根服务器。



